Solved Evaluate The Line Integral Integral C Yz Cos X Ds Chegg Com

The Values Of A T Z And B T Z At The Critical Point Z Z C Download Table

Let F Mathbb C X Y Z To Mathbb C T By F F X Y Z F T T 2 T 3 Find Generators For Ker F Mathematics Stack Exchange
Zc Zt のギャラリー

Introduction Czt Eclipse
Czt Pypi

Mhmt 2 Momentum Heat Mass Transfer Balance Equations

Community Z Tools

Strela Archery Shop Strelicarstvo Rest Spigarelli Magnetic Z T Model C Rh

A Dsp Algorithm For Frequency Analysis Embedded Com

A F Degree D Th B C Dl Dt Wth And C Z F T W D Th Of Fundamental Download Scientific Diagram

C Program To Print Alphabets Between A And Z

Solved In Problems 1 16 Evaluate The Given Integral Alon Chegg Com

Challenging Complex Numbers Problem 1 Of 3 Video Khan Academy

Community Z Tools

Pdf Estimate Of Large Czt Detector Absolute Efficiency

Alphabet The Alphabet A B C D E F G H I J K L M N O P Q R S T U V W X Y And Z Ppt Download

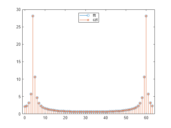
Chirp Z Transform Matlab Simulink

Alphabet The Alphabet A B C D E F G H I J K L M N O P Q R S T U V W X Y And Z Ppt Download

Solucionario Del Chrurchill Variable Compleja

Solved Consider F And C Below F X Y Z Y2z 2xz2 I Chegg Com
Czt Pypi

The Values Of A T Z And B T Z At The Critical Point Z Z C Download Table

Solved Chapter 8 Contour Integrals And Path Independence Chegg Com
Plan A B C Plan Z Funny Handwritten Quote Print For Inspiring And Motivational Poster Tshirt Bag Logo Greeting Postcard Flyer Sticker Sweatshirt Cups Trendy Cute Stylish Picture Stock Illustration Download

Chirp Z Transform Matlab Simulink
Z Notation Wikipedia

Solved Evaluate Integral C 7y Sin Z Ds Where C Is The Ci Chegg Com

Sketch The Following Functions A X T 10e T U T 1 B Y T 10e T 1 U T C Z T Cos 4td T 1 Holooly Com

Solved Question 7 Let U Q R S T U V W X Y Z A Chegg Com

Word Puzzle A 2 B 3 C 5 Z 101 Fun With Num3ers

Solved Consider Andl C Below F X Y Z Y2 Cos Z I 2xy Chegg Com

Solved Consider F And C Below F X Y Z Yzexzi Exzj Chegg Com

Zupcanik T 40 Z 14 Lazaro

Calculus 3 Line Integrals 18 Of 44 What Is A Line Integral Y Dx Z Dy X Dz Example 6 Youtube

Parameterisation Of Curves In The Complex Plane

Notes Up To Ch7 Sec3

Finding Z Critical Values Zc Learn Math And Stats With Dr G
T And Z College Youtube

Solucionario Del Chrurchill Variable Compleja

A R T D E C O C Z E S H Limundo Com

Komorska Ostrava Dinosaurusi T Bl Z Kupindo Com

C Program To Print Alphabets Between A And Z

Can Anyone Explain How Does Czt Chirp Z Transform Really Help In Spectral Zooming Signal Processing Stack Exchange

Solved Let F Z Z3 1 And Let Zi 1 V3 2 22 Chegg Com
T Tomi Pochetna Stranica Feјsbuk

Solved Evaluate The Line Integral Where C Is The Given C Chegg Com

Find All Values Of Z So That A E 2z 1 1 B Coshz 5i Wegglab

Introduction Czt Eclipse
Let A B In R And A 2 B 2 Ne 0 Suppose S Z In C Z
Czt Pypi
The Product Of All Values Of T For Which The System Of Equations

Thermo Top E Thermo Top C Item Qty

A R T D E C O C Z E S H Limundo Com

T Score Vs Z Score What S The Difference Statistics How To
Prove Lim Z I Z 2 I Z 4 1 Physics Forums

Launching Z Eves Czt Eclipse

Means In Z Scores And Paired Post Hoc T Test Results With 95 Cis For Download Scientific Diagram

Thermo Top E Thermo Top C Item Qty

Agregatna Traznja I Trziste Robe Ppt Skinuti

Evaluation Essentials Second Edition From A To Z

Sketch The Following Functions A X T 10e T U T 1 B Y T 10e T 1 U T C Z T Cos 4td T 1 Holooly Com

Strela Archery Shop Strelicarstvo Rest Spigarelli Magnetic Z T Model C Rh

Complex Homework Iii 1 Let F Z X 2 Iy2 Evaluate F Z Dz Where

If X Y 2 Z 2 0 X Cy Bz Y Az Cx And Z Bx Ay

Strela Archery Shop Strelicarstvo Rest Spigarelli Magnetic Z T Model C Rh

Solved Consider F And C Below F X Y Z Y 2z 2xz 2 Chegg Com

Tein Flex Z Coilovers For Mitsubishi Colt Czt Ralliart Czc D Id Ebay

The Values Of A T Z And B T Z At The Critical Point Z Z C Download Table

Introduction Czt Eclipse

Solved Evaluate The Line Integral Where C Is The Given C Chegg Com

Let A B In R And A 2 B 2 Ne 0 Suppose S Z In C Z

Trenazer Valjci Kinetic Z Rollers T 2600

T P Supplies Ltd Lay Z Lazy Spa Pump B C Coupling Water Rubber Seal Only X2 New Amazon Co Uk Garden Outdoors

Solved Evaluate The Following Integrals Along The Indicat Chegg Com

Z Eves Eclipse Prover Ide Czt Eclipse

Can Anyone Explain How Does Czt Chirp Z Transform Really Help In Spectral Zooming Signal Processing Stack Exchange

Solucionario Del Chrurchill Variable Compleja
Let Z1 And Z2 Be Two Distinct Complex Numbers And Let Z 1 T Z1 Tz2 For Some Real Number T With 0 T 1 Sarthaks Econnect Largest Online Education Community

T Shirt Unisex White Mazinga Z Playbill Propaganda World

Chapter 9 Vector Differential Calculus 9 1 Vector

Complex Analysis Itl Sel Ppt Download

Answered 4 Calculate Z And V For Ethylene At Bartleby

Sol7

The Values Of A T Z And B T Z At The Critical Point Z Z C Download Table
Sol7

Z C Beam C Purlin Ss400 Prime Quality Good Price Buy C Type Channel Steel Purlin Galvanized Z C Beam Z C Beam Price Product On Alibaba Com

Mishimoto Fmic Intercooler Core Z Line Mitsubishi Colt Czt Czct Ralliart Dynodaze Performance Parts

Find Max Or Min Value Of U X Py Qz R Subjected To The Condition A X B Y C Z 1 Using Lagrange Multipliers Mathematics Stack Exchange

A R T D E C O C Z E S H Limundo Com

Installing Z Eves On Mac Os X Andrius Velykis

Plastic Chain Tracks C Profile T Profile Z Profile Strips Green Uhmw Pe Guide Slides C Rrw Chain Belt

Let Z 1 T Isqrt T 2 T 2 Where T Is A Real Parameter The Lo
Solved Let U Q R S T U V W X Y Z A Q S U W Chegg Com



